For Appointment Call  +91 9901857466
Follow Us:

We offer comprehensive research consultancy services for Ph.D. scholars and research institutions. Our experienced team provides guidance and support throughout the research process, including:

Problem Formulation

Formulate research problems effectively and efficiently with our problem formulation expertise.

Literature Review

Navigate the research landscape with confidence by leveraging our expertise in conducting thorough and insightful literature reviews.

Manuscript Design

Craft your manuscript with precision and professionalism using our meticulous manuscript design services.

Research design including Questionnaire design

Develop a robust research design and create a comprehensive questionnaire tailored to your research objectives with our expert guidance.

Data analysis, and result interpretation

Utilize advanced data analysis techniques to extract meaningful insights from your research data and interpret the results effectively.

We assist scholars in conducting rigorous and impactful research, ensuring high-quality outputs and successful completion of their research projects.

Body of work from CARES

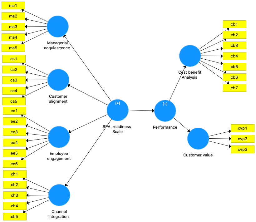
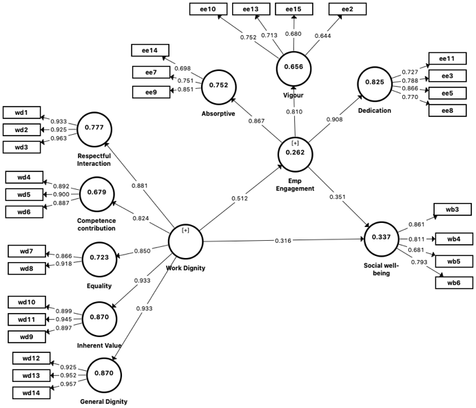
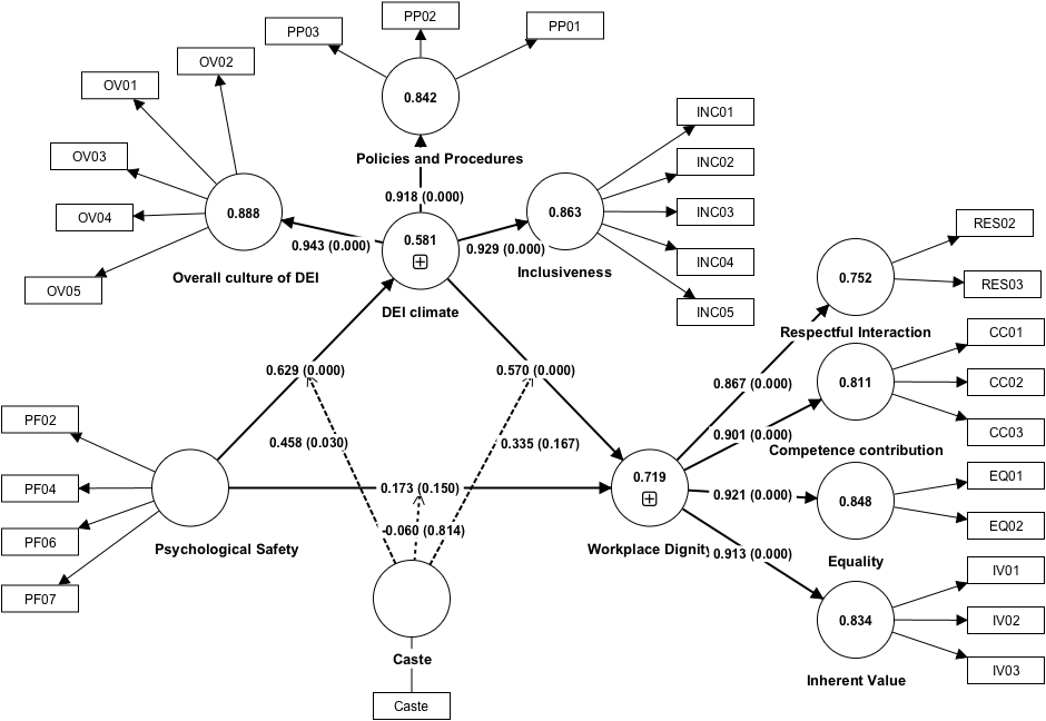
Simple PLS SEM Model

Mediator Moderator analysis

Simple mediator analysis

Parallel mediator and serial mediator model

Focus Group discussion

Key Driver analysis

Data envelope analysis

Star Ratings

Raghunandan NK

-

Ms. Ashwini Shelke

Aster Technologies

Sakeerthi S

Jain

Roshan

St Joseph’s

Madhumita Mankar

EY

Sangeetha S

AIMS INSTITUTE

Arjun Singar

FRIYAY

Raghunandan NK

-

Raghunandan NK

-

Raghunandan NK

-

MITHUN R

VISVESVARAYA TECHNOLOGICAL UNIVERSITY

Preema Dsa

Mount Carmel College Autonomous Bengaluru

Pramod A V

Jain University

Chaya J Swamy

JSSATE, BANGALORE

Manjunatha N

VTU

Ekanthalingam A

Annamalai University

VEENA. H.R

LSCL

Maria Pereira

Goa University

Suja R. Nair

Jain University

Dr. Renu Rathi

JAIN University

To give your star ratings, please click here